
具身智能(Embodied Intelligence)是通过物理实体取的动态交互实现、决策和步履的人工智能手艺,其焦点正在于将认知、取步履深度融合,强调智能的“身体化”特征。
从细分市场来看,2025年我国具身智能细分市场占比最高的为机械人,占比为50。8%;其次为智能驾驶,占比为49。2%。

本演讲是全面领会行业以及对本行业进行投资不成或缺的主要东西。不雅研全国是国内出名的行业消息征询机构,具有资深的专家团队,征询机构、金融机构、行业协会、小我投资者等供给了专业的行业阐发演讲,客户涵盖了华为、中国石油、中国电信、中国建建、惠普、迪士尼等国表里行业领先企业,并获得了客户的普遍承认。

行业演讲是业内企业、相关投资公司及部分精确把握行业成长趋向,洞悉行业合作款式,规避运营和投资风险,制定准确合作和投资计谋决策的主要决策根据之一。

从智能驾驶市场规模来看,2020年之后我国智能驾驶市场规模持续增加,到2025年我国智能驾驶市场规模约为4502亿元,同比增加17。5%。
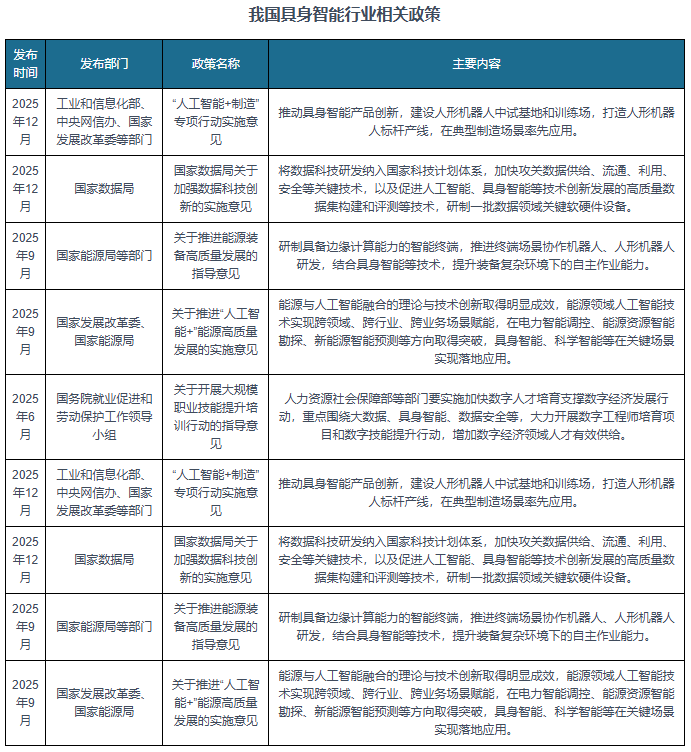
政策方面,为鞭策具身智能行业的成长,我国发布了多项行业政策,如2025年12月工业和消息化部、地方网信办、国度成长委等部分发布的《“人工智能+制制”专项步履实施看法》鞭策具身智能产物立异,扶植人形机械人中试和锻炼场,打制人形机械人标杆产线,正在典型制制场景率先使用。2025年12月国度数据局发布的《国度数据局关于加强数据科技立异的实施看法》将数据科技研发纳入国度科技打算系统,加速攻关数据供给、畅通、操纵、平安等环节手艺,以及推进人工智能、具身智能等手艺立异成长的高质量数据集建立和评测等手艺,研制一批数据范畴环节软硬件设备。
从财产链来看,我国具身智能上逛次要为软硬件,此中硬件包罗芯片、传感器、节制器、通信模组、软件包罗AI算法、操做系统、两头件、云办事等;中逛为具身智能产物,次要包罗机械人和从动驾驶;下逛为工业制制、办事业、医疗健康、教育文娱、交通出行、公共平安等使用范畴。
本演讲根据国度统计局、海关总署和国度消息核心等渠道发布的权势巨子数据,连系了行业所处的,从理论到实践、从宏不雅到微不雅等多个角度进行市场调研阐发。
从市场规模来看,2020年到2025年我国具身智能市场规模持续增加,到2025年我国具身智能市场规模约为9150亿元,同比增加20。4%。
从细分市场来看,2020年到2025年我国机械人市场规模从1781亿元增加到了4648亿元,持续六年市场不变增加。


不雅研演讲网发布的《中国具身智能行业现状深度研究取成长前景预测演讲(2026-2033年)》数据丰硕,内容详实,全体图表数量达到130个以上,涵盖行业最新数据,市场热点,政策规划,合作谍报,市场前景预测,投资策略等内容,帮帮业内企业精确把握行业成长态势、市场商灵活向,准确制定企业合作计谋和投资策略。
